interactive awards

Hakkımızda

Katılım Emeklilik Raporlar/Yatırımcı İlişkileri İnsan Kaynakları Sertifikalar Basın Kurumsal Sosyal Sorumluluk Haber ve Duyurular

Katılım Emeklilik

Katılım Emeklilik ve Hayat A.Ş. 27.11.2013 tarihinde 18631 sayılı yazıyla Hazine Müsteşarlığı Sigortacılık Genel Müdürlüğü’nden gelen izin doğrultusunda ve 13.12.2013 tarihinde 8659 sayılı yazıyla Gümrük ve Ticaret Bakanlığı’ndan gelen izin doğrultusunda 17.12.2013 tarihinde kurularak ticaret siciline tescilini gerçekleştirmiştir. 23.12.2013 tarihli 8470 sayılı Ticaret Sicil Gazetesi ile de ilan olunmuştur.

Al Baraka Türk Katılım Bankası A.Ş. ve Kuveyt Türk Katılım Bankası A.Ş. güç birliğinden doğmuş olan Katılım Emeklilik ve Hayat A.Ş. bu vasfıyla alanında bir ilktir. Faizsiz sigortacılıkta yenilikçi anlayışı, modern ve teknolojik yatırımları, müşteri odaklı hizmeti anlayışı ile sektörün seçkin firması olarak dikkat çekmektedir. 

İlkelerimiz

Faizsiz finans araçlarını kullanarak müşterilerin ihtiyaç ve beklentilerini ‘katılım’ , ‘paylaşım’ ve ‘güven’ anlayışıyla karşılayan Katılım Emeklilik ve Hayat A.Ş. ayrıca müşterilerini finansal okur-yazarlık konusunda üst düzeye taşıyarak bilinçlerini arttırmaktadır. Kurumumuz şeffaf, hızlı ve kaliteli hizmet vererek Türkiye için seçkin bir marka olmayı ve Türkiye ekonomisine katkı sağlamayı hedeflemektedir. 

Vizyonumuz

Faizsiz emeklilik ve hayat sigortaları alanında güvenilir, doğru ve yeni sigorta çözümleri sunarak ve müşteri adaylarımıza finansal okuryazarlık kazandırarak onlara değer katmak; müşterilerimizden aldığımız güç ile faizsiz sigortacılık alanında Türkiye’nin lider sigorta şirketi olmaktır.

Misyonumuz

Etik ilkeler ve prensiplerimiz doğrultusunda müşterilerimizin faizsiz sigortacılık ve emeklilik ürünleri ile finansal hedeflerine güven ve huzur içinde ulaşmasına yardımcı olmaktır.

Yönetim Kurulu

Ufuk Uyan
Ufuk Uyan
Yönetim Kurulu Başkanı
Malek Khodr Temsah
Malek Khodr Temsah
Yönetim Kurulu Başkan Vekili
Mehmet Oral
Mehmet Oral
Yönetim Kurulu Üyesi
Turgut Simitcioğlu
Turgut Simitcioğlu
Yönetim Kurulu Üyesi
Ayhan Sincek
Ayhan Sincek
Genel Müdür

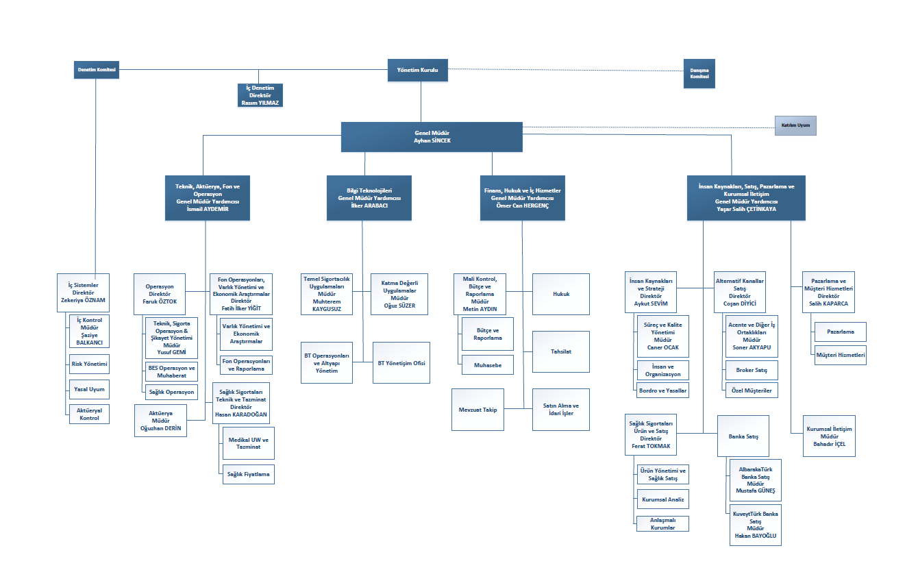
Organizasyon Yapımız